NAT и проброс портов
NAT и проброс портов

В современных сетевых архитектурах, особенно в домашних и корпоративных локальных сетях, ключевую роль играет технология преобразования сетевых адресов — NAT (Network Address Translation). Она позволяет множеству устройств внутри частной (внутренней) сети взаимодействовать с внешними ресурсами, используя один или ограниченное число публичных IP-адресов. Эта технология решает проблему дефицита IPv4-адресов и обеспечивает дополнительный уровень изоляции и защиты локальных хостов от прямого доступа из глобальной сети. Однако, когда требуется обратное — обеспечить доступ к внутреннему сервису извне, — возникает необходимость в механизме проброса портов (port forwarding). Ниже рассматриваются оба явления как взаимосвязанные компоненты функционирования шлюза (роутера) в типовой IPv4-сети.
Что такое NAT
NAT (Network Address Translation) — это функция сетевого шлюза, которая изменяет адресные и портовые поля заголовков IP-пакетов при их прохождении через границу между частной и публичной сетями. Основная задача NAT — маскировать внутреннюю топологию сети, позволяя множеству клиентов с частными (непубличными) IP-адресами использовать один внешний адрес для исходящих соединений.
Частные адреса определены в стандартах RFC 1918 и включают следующие диапазоны:
10.0.0.0–10.255.255.255(10.0.0.0/8);172.16.0.0–172.31.255.255(172.16.0.0/12);192.168.0.0–192.168.255.255(192.168.0.0/16).
Эти адреса не маршрутизируются в глобальной сети Интернет и предназначены исключительно для использования во внутренних сетях. В то же время интернет-провайдер выделяет шлюзу один или несколько публичных адресов — именно они и регистрируются в DNS-системе и используются внешними узлами при взаимодействии.
Когда устройство из локальной сети (например, с адресом 192.168.1.15) отправляет TCP- или UDP-пакет в интернет, роутер подменяет поле источника в заголовке IP (и при необходимости — в заголовке транспортного уровня), заменяя 192.168.1.15:54321 на публичный_IP:назначенный_порт. Эта операция сопровождается созданием записи в таблице NAT-преобразований — NAT-таблице. При получении ответного пакета от удалённого сервера, роутер сверяется с этой таблицей и перенаправляет пакет тому клиенту, от которого изначально поступил запрос.
Таким образом, NAT реализуется на уровне шлюза, а не на конечных устройствах. Конечные хосты не осведомлены о преобразованиях; для них шлюз выступает как прозрачный посредник.
Зачем нужен NAT
Первоначально NAT был разработан как временное решение для замедления истощения адресного пространства IPv4. Сегодня он выполняет несколько функций:
-
Экономия публичных IP-адресов — вместо того чтобы выделять каждому устройству отдельный публичный адрес, сеть использует один или несколько адресов на шлюзе. Это особенно важно для крупных организаций и массовых провайдеров.
-
Сокрытие внутренней структуры сети — внешние наблюдатели не могут напрямую определить количество узлов, их ОС, сетевые роли или физические сегменты внутри локальной сети. Это затрудняет сканирование и целенаправленные атаки.
-
Упрощение управления сетевыми настройками — в случае смены провайдера или внешнего адреса, перенастройка требуется только на шлюзе, а не на всех клиентах.
-
Фильтрация входящего трафика по умолчанию — большинство NAT-устройств по умолчанию не пропускают входящие соединения, инициированные извне. Это предоставляет базовый уровень защиты, аналогичный простейшему межсетевому экрану.
Однако именно последнее свойство — блокировка входящих соединений — создаёт препятствие для размещения серверов внутри NAT-сети. Чтобы внешний клиент мог инициировать соединение с локальным сервером (например, веб-сервером, игровым хостом или SSH-демоном), требуется явное правило перенаправления — проброс портов.
Типы NAT и их поведение
Реализация NAT может различаться по строгости контроля над исходящими и входящими соединениями. Это принципиально важно при разработке P2P-приложений (VoIP, видеочаты, онлайн-игры) и при настройке пробросов. Выделяют четыре основных типа, описанных в RFC 3489 и уточнённых в RFC 5389 (STUN):
Full Cone NAT (полный конус)
После того как внутренний хост инициировал соединение к внешнему адресу X:Px, создаётся постоянное отображение (внутренний_IP, внутренний_порт) → (публичный_IP, публичный_порт). После этого любой внешний хост может отправить пакет на (публичный_IP, публичный_порт), и он будет доставлен внутреннему хосту. Такое поведение максимально открыто и редко используется в современных устройствах из соображений безопасности.
Restricted Cone NAT (ограниченный конус)
Отображение создаётся аналогично, но входящий пакет принимается только в том случае, если его источник (Y:Py) совпадает с адресом, на который ранее отправлялись исходящие пакеты с данного внутреннего порта — то есть Y = X, а порт Py может быть произвольным. Это типичное поведение большинства домашних роутеров.
Port-Restricted Cone NAT (порт-ограниченный конус)
Дополнительно накладывается ограничение и на порт источника: входящий пакет от Y:Py принимается, только если ранее с внутреннего хоста отправлялись пакеты именно на Y:Py. Такой NAT встречается в более строгих сетевых средах, например, в корпоративных сегментах с дополнительными правилами фильтрации.
Symmetric NAT (симметричный NAT)
Это наиболее строгий тип. Для каждой уникальной комбинации (внешний_IP, внешний_порт) создаётся отдельное отображение на свой публичный порт. То есть, если один и тот же внутренний хост посылает пакеты на A:80 и B:443, роутер может назначить для этих направлений разные внешние порты — S:50001 и S:50002. Это создаёт серьёзные сложности для проброса портов и P2P-соединений, так как внешняя сторона не может предсказать, на какой публичный порт направлять ответ. Симметричный NAT часто встречается в мобильных сетях (LTE/5G), на некоторых провайдерских шлюзах и в защищённых инфраструктурах.
Практическое значение: при настройке сервера внутри сети с симметричным NAT невозможно обеспечить стабильный входящий доступ без дополнительных мер — например, использования реверс-туннелей (SSH reverse tunnel), облачных прокси (Ngrok, Cloudflare Tunnel) или выделенного публичного IP (в том числе с помощью IPv6 или L2TPv3).
Как работает система портов
Порт — это логический идентификатор, позволяющий одновременно обслуживать множество сетевых приложений на одном хосте. Он используется на транспортном уровне (TCP или UDP) и представлен 16-битным числом, то есть может принимать значения от 0 до 65535.
- Порты 0–1023 — зарезервированные (well-known ports). Используются стандартными сервисами (HTTP, SSH, DNS и т.д.). Запуск прослушивания на этих портах требует привилегий суперпользователя в Unix-подобных системах.
- Порты 1024–49151 — зарегистрированные (registered ports). Могут быть официально зарегистрированы в IANA для конкретных приложений (например, PostgreSQL использует 5432), но в общем случае свободны для пользовательских программ.
- Порты 49152–65535 — динамические или эфемерные (ephemeral ports). Используются операционной системой для назначения исходящих соединений. Например, при открытии браузером сайта на
example.com:443, локальный порт может быть, скажем,54321.
Каждое TCP- или UDP-соединение однозначно идентифицируется пятёркой:
(локальный_IP, локальный_порт, удалённый_IP, удалённый_порт, протокол).
Это позволяет одному хосту поддерживать тысячи независимых соединений одновременно. NAT опирается именно на эту модель: при подмене адреса он сохраняет уникальность комбинаций в своей таблице, чтобы не смешать потоки данных между разными клиентами.
При пробросе портов роутер не создаёт нового соединения; он лишь привязывает один конкретный внешний порт к фиксированному внутреннему адресу и порту. В отличие от динамической трансляции, применяемой для исходящих запросов, проброс — это статическое или полу-статическое правило.
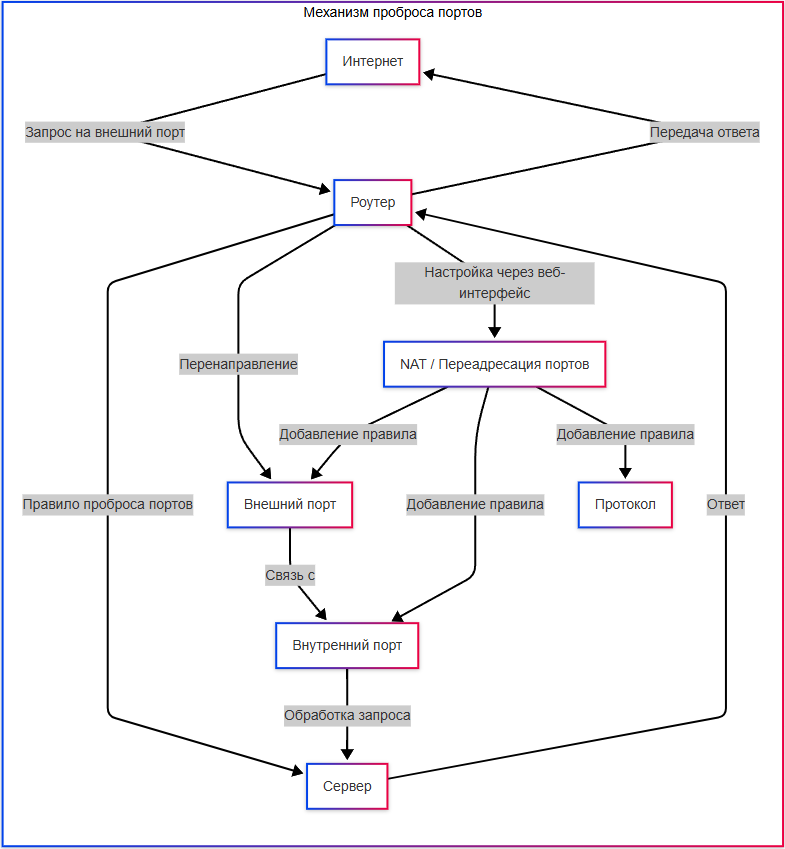
Что такое проброс портов
Проброс портов (port forwarding) — это настройка NAT-устройства, при которой входящие пакеты, адресованные определённому внешнему порту шлюза, перенаправляются на заранее указанный внутренний IP-адрес и порт. Это единственный способ, позволяющий внешним хостам инициировать соединение с сервером, находящимся за NAT.
Проброс портов — это явное исключение из стандартного поведения NAT, которое блокирует все входящие соединения. Он не включается автоматически и требует ручной конфигурации.
Семантически проброс портов — это создание статической записи в NAT-таблице, которая действует независимо от наличия исходящих соединений. Такое правило сохраняется до тех пор, пока администратор не удалит его или не изменит настройки шлюза.
Важно: проброс портов не равнозначен открытию порта в межсетевом экране. Многие роутеры имеют встроенный фаервол, и правило NAT может не сработать, если входящий трафик блокируется на уровне фильтрации. Поэтому при диагностике следует проверять оба компонента — NAT и политики фаервола.
Как выполняется проброс портов: пошаговое объяснение
Проброс портов — это конкретная операция конфигурирования шлюза, результатом которой становится постоянное правило маршрутизации входящего трафика. Ниже описана типовая последовательность действий, общая для большинства проводных и Wi-Fi роутеров, включая устройства от TP-Link, Keenetic, ASUS, MikroTik и т.п.
1. Подготовка сервера внутри локальной сети
Первое условие — целевой хост должен быть доступен в локальной сети и ожидать входящие соединения на заданном порту. Это означает:
-
Сервис (например,
nginx,sshd,minecraft-server) должен быть установлен и запущен. -
Сервис должен быть настроен на прослушивание не только
127.0.0.1(локального интерфейса), но и либо0.0.0.0(все интерфейсы), либо конкретного внутреннего IP (например,192.168.1.100). Проверить это можно командой:ss -tuln | grep :<порт>или в Windows:
netstat -ano | findstr :<порт> -
Необходимо убедиться, что локальный межсетевой экран (например,
ufwв Linux или «Брандмауэр Защитника Windows») разрешает входящие соединения на этом порту. -
Желательно назначить серверу статический IP-адрес (через DHCP-резервирование в роутере или настройку в ОС), чтобы при перезагрузке хоста правило проброса не «потеряло» цель.
2. Доступ к интерфейсу управления шлюзом
Обычно веб-интерфейс роутера доступен по одному из стандартных адресов: 192.168.0.1, 192.168.1.1 или 192.168.100.1. Для входа требуются учётные данные администратора — они указаны на наклейке устройства или заданы при первоначальной настройке.
В современных роутерах раздел, отвечающий за проброс, может называться по-разному:
- Port Forwarding,
- Virtual Servers,
- NAT Rules,
- Applications & Gaming → Port Range Forwarding,
- Advanced → NAT Forwarding → Port Forwarding.
Несмотря на различия в терминологии, суть одна: добавление правила вида
внешний порт → внутренний IP : внутренний порт (протокол).
3. Содержание правила проброса
Правило проброса состоит из следующих обязательных полей:
- Имя правила — произвольная метка для удобства идентификации (например,
Web_Server_HTTP). - Протокол —
TCP,UDPилиBoth. Выбор зависит от приложения:- HTTP, HTTPS, SSH, RDP, FTP (управление) —
TCP; - VoIP (SIP/RTP), онлайн-игры, streaming (часто) —
UDP; - DNS, NTP — могут использовать оба.
Некорректный выбор протокола — частая причина «недоступности» сервиса, несмотря на настроенное правило.
- HTTP, HTTPS, SSH, RDP, FTP (управление) —
- Внешний порт — порт, по которому будет доступен сервис снаружи. Может совпадать с внутренним (например, 80→80), но не обязан.
- Внутренний IP-адрес — адрес хоста в локальной сети (например,
192.168.1.100). - Внутренний порт — порт, на котором сервис ожидает подключения.
Некоторые роутеры позволяют указать диапазон внешних и внутренних портов (например, 27015–27030 → 192.168.1.50:27015–27030), что полезно для игровых серверов, использующих несколько портов.
4. Тестирование правила
После сохранения настроек следует проверить работоспособность.
-
Из локальной сети — попытка подключиться по публичному IP и внешнему порту не сработает в большинстве случаев. Это связано с тем, что NAT-устройства часто не поддерживают hairpinning (loopback NAT): запрос от внутреннего клиента к публичному IP не перенаправляется внутрь, а либо блокируется, либо уходит в интернет и возвращается уже как внешний трафик (если провайдер разрешает такое). Поэтому тестировать лучше с мобильного устройства вне Wi-Fi или через облачный сервер (например,
curl ifconfig.meдля проверки публичного IP, затемcurl -v http://<публичный_IP>:<внешний_порт>). -
Простой способ проверки — использовать онлайн-сервис проверки открытых портов (например,
yougetsignal.com/port-scanner), либо командную строку:telnet <публичный_IP> <внешний_порт>или в PowerShell:
Test-NetConnection <публичный_IP> -Port <порт>
Если соединение устанавливается — правило работает. Если нет — проверяются:
- точность IP и портов;
- статус сервиса на целевом хосте;
- локальный фаервол;
- провайдерский CGNAT (Carrier-Grade NAT), о чём ниже.
Какие порты выбирать
Выбор портов при пробросе — элемент проектирования безопасности и совместимости.
Избегайте стандартных портов при внешнем доступе
Хотя технически ничто не мешает пробросить внешний порт 22 на внутренний 22 для SSH, это крайне нежелательно. Сканеры уязвимостей (например, Shodan, Censys, боты-брютфорсеры) постоянно опрашивают стандартные порты:
22(SSH),21(FTP),23(Telnet),3389(RDP),445(SMB),1433(MSSQL),3306(MySQL).
Если такие порты открыты напрямую в интернет, велика вероятность атаки. Поэтому рекомендуется:
- Использовать нестандартный внешний порт (например,
22222→192.168.1.10:22для SSH), - Совмещать проброс с аутентификацией по ключу (не по паролю),
- Ограничивать доступ по IP (если провайдер позволяет фильтрацию на шлюзе),
- Использовать fail2ban или аналоги на сервере.
Нельзя использовать динамические порты в качестве внешних
Порты из диапазона 49152–65535 могут конфликтовать с эфемерными портами, используемыми шлюзом для исходящих соединений. Хотя современные реализации NAT стараются избегать пересечений, лучше выбирать внешние порты из диапазона 1024–49151, где вероятность коллизии минимальна.
Учёт особенностей приложений
Некоторые приложения требуют нескольких портов или динамического диапазона:
- FTP в активном режиме требует порт
21(управление) и дополнительный порт данных, согласованный в процессе сессии. Для работы через NAT нужен ALG (Application Layer Gateway) или переход на пассивный режим. - Игровые серверы (Minecraft, Counter-Strike) часто используют один порт для TCP и другой — для UDP, а также открывают дополнительные порты для голосового чата или мастер-серверов.
- VoIP (SIP) использует сигнальный порт (обычно
5060) и динамические RTP-порты (например,10000–20000). Для стабильной работы требуется проброс всего диапазона или настройка STUN/TURN-сервера.
В таких случаях важно сверяться с документацией приложения и не ограничиваться минимальным набором.
Таблица основных портов часто используемых приложений
Ниже приведена сводка по наиболее распространённым сервисам. Указаны стандартные порты; при пробросе внешний порт может отличаться.
| Сервис | Протокол | Стандартный порт | Комментарий |
|---|---|---|---|
| HTTP | TCP | 80 | Веб-сервер без шифрования. Рекомендуется перенаправлять на HTTPS. |
| HTTPS | TCP | 443 | Шифрованный веб-трафик. Часто используется как точка входа в reverse proxy. |
| SSH | TCP | 22 | Удалённое управление. Следует заменять на нестандартный внешний порт. |
| RDP | TCP | 3389 | Удалённый рабочий стол Windows. Высокий риск атак. |
| SMB/CIFS | TCP | 445 | Общий доступ к файлам (Windows). Категорически не рекомендуется открывать в интернет. |
| DNS | UDP/TCP | 53 | Запросы к локальному DNS-резолверу. Редко пробрасывается. |
| SMTP | TCP | 25, 587 | Отправка почты. Порт 25 часто блокируется провайдерами. |
| IMAP | TCP | 143, 993 (SSL) | Приём почты. |
| POP3 | TCP | 110, 995 (SSL) | Устаревший протокол приёма почты. |
| NTP | UDP | 123 | Синхронизация времени. Обычно только исходящие запросы. |
| MySQL | TCP | 3306 | База данных. Никогда не открывается напрямую — только через SSH-туннель или приложение-посредник. |
| PostgreSQL | TCP | 5432 | Аналогично MySQL — прямой доступ небезопасен. |
| Redis | TCP | 6379 | In-memory хранилище. Крайне уязвим при открытии без аутентификации. |
| MongoDB | TCP | 27017 | База данных. Требует строгой настройки доступа. |
| Minecraft (Java) | TCP | 25565 | Игровой сервер. Часто пробрасывается напрямую. |
| Steam (игровой сервер) | UDP/TCP | 27015–27030 | Диапазон для мастер-сервера и голосового чата. |
| SIP | UDP/TCP | 5060 | Сигнальный протокол VoIP. Требует дополнительного проброса RTP. |
Примечание: стандартные порты определены IANA. Отклонения возможны, но снижают совместимость (например, браузер не добавит
https://автоматически, если сайт доступен на нестандартном порту).
NAT и проброс портов: взаимодействие, ограничения и альтернативы
Почему проброс может не работать: основные причины
-
CGNAT (Carrier-Grade NAT)
Многие провайдеры, особенно в сегменте «домашнего интернета», не выдают клиенту настоящий публичный IPv4-адрес, а помещают его в вложенную NAT-сеть. То есть шлюз клиента получает частный адрес (например,100.64.0.0/10), а настоящий публичный IP разделяется между сотнями абонентов. В этом случае проброс портов на роутере бессилен — трафик даже не доходит до него.
Проверить можно: открыть в браузереifconfig.me/ip, затем сравнить с IP, указанным в веб-интерфейсе роутера в разделе WAN. Если они различаются — включён CGNAT.
Решение: запросить у провайдера выделенный IPv4 (часто платно), перейти на IPv6 (если поддерживается), или использовать облачные туннели. -
Отсутствие поддержки hairpinning (NAT loopback)
Как уже упоминалось, при попытке доступа кпубличный_IP:портизнутри сети соединение может не установиться. Это ограничение реализации NAT.
Обход: использовать внутренний IP при локальном доступе, или настроить split DNS (внутри сети доменmyservice.localразрешается в192.168.1.100, снаружи — в публичный IP). -
Фаервол на шлюзе или хосте
Даже при корректном правиле NAT, входящие пакеты могут блокироваться. Многие роутеры имеют отдельный раздел Firewall или Security, где по умолчанию запрещены все входящие подключения. Нужно явно разрешить трафик на указанный порт. -
Динамическая смена публичного IP
Если провайдер не предоставляет статический IP (что типично для домашних тарифов), внешний адрес может меняться после переподключения. В этом случае нужно использовать динамический DNS (DDNS), например,noip.com,duckdns.org, или встроенные сервисы роутера.
Безопасность при использовании проброса
Проброс портов — это осознанный отказ от изоляции, предоставляемой NAT. Поэтому каждое правило должно быть:
- Минимально необходимым (один порт, один протокол, один хост),
- Обоснованным (нет ли альтернативы?),
- Регулярно аудируемым (удалять ненужные правила),
- Дополненным мерами защиты:
- смена стандартных портов,
- ограничение по IP (если поддерживается),
- шифрование канала (TLS, SSH),
- двухфакторная аутентификация,
- логирование и мониторинг (например,
fail2ban+journalctl).
Альтернативы прямому пробросу
В современных условиях всё чаще предпочтение отдаётся более безопасным и гибким методам:
-
Обратные SSH-туннели
Сервер внутри NAT инициирует исходящее SSH-соединение к внешнему хосту (VPS), создавая проброс порта в обратную сторону. Внешний клиент подключается к VPS, а трафик перенаправляется по защищённому туннелю. Не требует доступа к роутеру и работает даже при CGNAT. -
Cloudflare Tunnel / Ngrok / LocalXpose
Эти инструменты создают зашифрованный туннель от локального хоста к облачному прокси. Внешние запросы направляются на доменное имя (например,myapp.trycloudflare.com), а Cloudflare — на ваш сервер. Плюсы:- нет открытых портов,
- встроенный WAF, DDoS-защита,
- поддержка HTTPS без сертификатов Let’s Encrypt,
- работа через CGNAT.
Минусы: зависимость от третьей стороны, ограничения в бесплатных тарифах.
-
IPv6
При наличии поддержки IPv6 у провайдера и хостов, каждый устройство может получить глобально маршрутизируемый адрес. В этом случае NAT не требуется, и сервер доступен напрямую — при условии, что фаервол настроен корректно. Это наиболее «чистое» решение, но требует осторожности: отсутствие NAT не означает отсутствие угроз.